Application of Power System

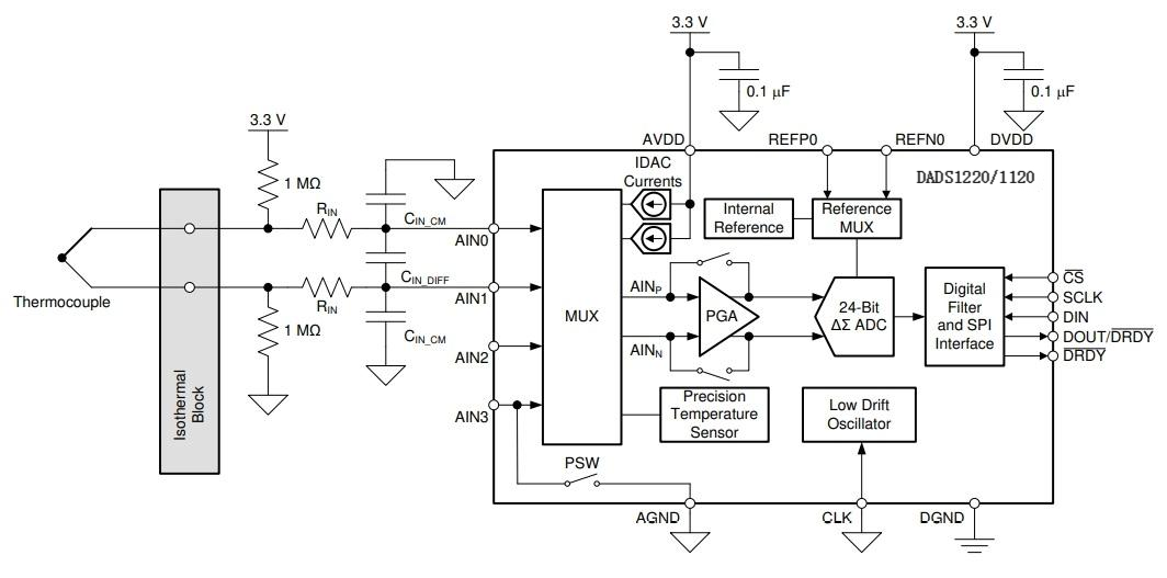
ADC:DAD7606, DAD7616
Application Areas:
Power Systems: Three-phase current and voltage measurement, DTU (Data Transfer Unit), FTU (Feeder Terminal Unit), relay protection devices, battery cell testing
Application Areas:
Power Systems: Three-phase current and voltage measurement, DTU (Data Transfer Unit), FTU (Feeder Terminal Unit), relay protection devices, battery cell testing























